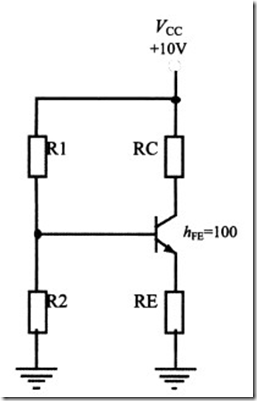
1.Vcq為集電極的靜態工作電壓,Vcq的選取為了避免出現飽和和截止失真,使Vcq ≈ 1/2 * Vcc,Rc = 10Re;
圖1為基極分壓式共射極放大電路的直流通路

實際在應用過程中,就是需要確定上述各個電阻的取值。根據經驗公式
Vcq ≈ 1/2 * Vcc = 5V
取Rc為1KΩ,那么Re = 100Ω。
Icq =( VCC – Vcq)/Rc = 5mA ;
Icq≈Ieq = 5mA;
Veq = Ieq * Re = 0.5V;
假設三極管的Vbe = 0.7V,所以
Vbq = Vbe + Veq = 1.2V;
注意,在模電書中會有一個條件,若是三極管的輸入阻抗Rin-resistance ≈ hFE * Re,Rin-resistance ≥ 10R2,則滿足下式:
Vbq = R2 /(R1 + R2) * Vcc;
假設R1 = 10KΩ,則可以計算出R2 = 1.4KΩ;
所以,上述各個參數就為:
R2 = 1.4KΩ,R1 = 10KΩ,Rc = 1KΩ,Re = 100Ω;
各靜態工作點為:Icq = Ieq = 5mA ,Vbq = 1.2V,Veq = 0.5V,Vcq = 5V,Vceq =4.5V;
在選取三極管時,需要注意需要了解三極管的幾個參數,一個是Vceo,飽和Ic,飽和Vce,集電極極限電流Icm,極限功率Pcm,三極管放大倍數hFE,注意在選取三極管時,集電極輸出電流不能超過集電極極限電流Icm,否則會燒壞三極管。
所以在選取三極管時,集電極輸出的最大電流要大于輸出所需要的電流,三極管放大倍數選取要合適。
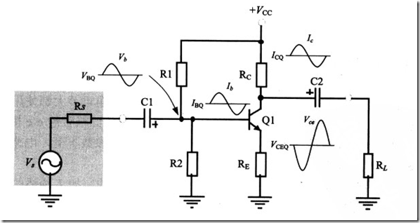
2.交流小信號放大電路(共射極放大電路)

圖1
上圖是基極分壓式共射極放大電路,更為常用的電路圖如下圖所示:(圖中各參數值可以不用理會,僅作說明)

圖2
小信號等效電路如下圖:

圖3
小信號交流電路等效原則:1.大容量電容短路;2.Vcc對地短路;3.需要考慮re’;
一般情況若是需要確定上述各個參數,需要從靜態工作點出發。經驗公式如下:
Vcq ≈ 1/2 * Vcc,Rc = 10Re;
re’ = 25/Ieq;

(電壓增益計算公式)
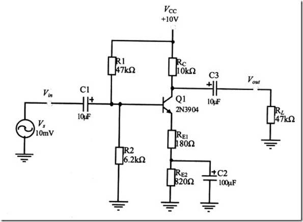
3.舉例

對于三極管放大電路的形式,共射極,共集電極,共基極,那么具有電壓或電流放大增益大于1的,只有共射極放大電路。
首先由上式可以求出電壓放大增益:
Av = 1 / 0.05 = 20;
取Rc為10kΩ,RL = 47KΩ;

可得到

對比圖2;
//============================================
根據經驗公式:Vcq ≈ 1/2 * Vcc;
Vcq ≈ 1/2 * Vcc = 6V
取Rc為1KΩ,那么Re = 100Ω。
Icq =( VCC – Vcq)/Rc = 0.6mA ;
Icq≈Ieq =0.6mA;
//============================================
re’ = 25/Ieq = 42Ω;
Re1 = 370Ω;
Rc = 10Re;
Re1+ Re2 = 1KΩ;
Re2 = 630Ω;
//============================================
Veq = Ieq * (Re1+Re2) = 0.6V;
假設三極管的Vbe = 0.7V,所以
Vbq = Vbe + Veq = 1.3V;
注意,在模電書中會有一個條件,若是三極管的輸入阻抗Rin-resistance ≈ hFE * Re,Rin-resistance ≥ 10R2,則滿足下式:
Vbq = R2 /(R1 + R2) * Vcc;
假設R1 = 10KΩ,則可以計算出R2 = 1.2KΩ;
所以,上述各個參數就為:
R2 = 1.2KΩ,R1 = 10KΩ,Rc = 10KΩ,Re1 = 360Ω,Re2 = 640Ω;放大倍數為20;

烜芯微專業制造二極管,三極管,MOS管,橋堆等20年,工廠直銷省20%,1500家電路電器生產企業選用,專業的工程師幫您穩定好每一批產品,如果您有遇到什么需要幫助解決的,可以點擊右邊的工程師,或者點擊銷售經理給您精準的報價以及產品介紹

