一、基本概念與原理
三極管最主要的功能是電流放大(模擬電路)和開關作用(數字電路),常用的三極管有:S9014、S8550等型號。
三極管由兩個PN結構成,共用的一個電極成為三極管的基極(用字母b表示)。其他的兩個電極成為集電極(用字母c表示)和發射極(用字母e表示)。由于不同的組合方式,形成了一種是NPN型的三極管,另一種是PNP型的三極管。


三極管最基本的作用是放大作用,它可以把微弱的電信號變成一定強度的信號,當然這種轉換仍然遵循能量守恒,它只是把電源的能量轉換成信號的能量罷了。
三極管有一個重要參數就是電流放大系數β。當三極管的基極上加一個微小的電流時,在集電極上可以得到一個是基極電流β倍的電流,即集電極電流。集電極電流隨基極電流的變化而變化,并且基極電流很小的變化可以引起集電極電流很大的變化,這就是三極管的放大作用。


二、三極管放大電路設計與應用
在電路設計當中,應用最多的當屬三極管,它常常把微弱小信號經過放大來驅動蜂鳴器、LED、繼電器等需要較大電流的器件。




三、三極管開關電路設計與應用
晶體管作為開關使用時,要用PNP型來控制接Vcc的引線(作為下管),用NPN型的晶體管來控制接地的引線(作為上管);(P/N-MOS管也是同樣道理)


下面詳細介紹10種三極管開關驅動電路圖
(1) NPN/PNP三極管反相器電路:Vin無輸入電位,Q1截止;Vin高電平時Q1導通,Q2基極得高電位,Q2截止。


(2)兩只NPN三極管反相器電路: Vin無輸入電位Q1截止,Q2導通;Vin接入高電平Q1導通,促使Q2基極電位下級,Q2截止。


(3)PNP三極管開關電路:當輸入端懸空時Q1截止。VIN輸入端接入低電平時,Q1導通,繼電器吸合。


(4)PNP三極管開關電路:當Vin無輸入電位時Q1截止;Vin接入高電平Q1導通,繼電器吸合。


(5)三極管下拉電阻:當有高電位輸入時Q導通,因E-C導通,又因有負載電阻,所以輸出看作是低電平。


(6)三極管上拉電阻:當有高電位輸入時Q導通,因E-C導通,又因有負載電阻,所以輸出看作是高電平。


(7)光藕控制NPN三極管-1


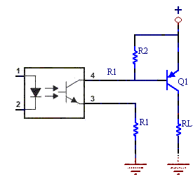
(8)光藕控制NPN三極管-2


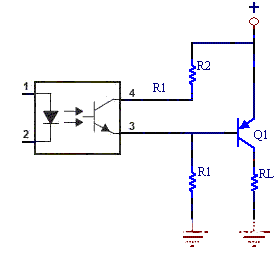
(9)光藕控制PNP三極管-1


(10)光藕控制PNP三極管-2

烜芯微專業制造二極管,三極管,MOS管,橋堆等20年,工廠直銷省20%,4000家電路電器生產企業選用,專業的工程師幫您穩定好每一批產品,如果您有遇到什么需要幫助解決的,可以點擊右邊的工程師,或者點擊銷售經理給您精準的報價以及產品介紹

烜芯微專業制造二極管,三極管,MOS管,橋堆等20年,工廠直銷省20%,4000家電路電器生產企業選用,專業的工程師幫您穩定好每一批產品,如果您有遇到什么需要幫助解決的,可以點擊右邊的工程師,或者點擊銷售經理給您精準的報價以及產品介紹

