眾所周知,升壓芯片在諸多電子電路中均有所應用,在現代生活中,升壓芯片是不可或缺的器件之一。對于升壓芯片,想必大家均具備一定了解。在本文中,將主要為大家講解一下升壓芯片的原理和一些常見的升壓和降壓電路分析,不知大家對這款升壓芯片以及其應用是否熟悉。一起來學習一下吧!
調壓電路圖
升壓與降壓一般是指電源電路的工作模式,有些電源IC可以同時支持升壓和降壓模式。
降壓模式——Bust mode,這個大家比較熟悉的,用的也比較多,比如5V-》3.3V穩壓,對應的芯片很多大家上網搜一下就有了,有LDO模式和DC-DC模式的。其中LDO模式的芯片外圍電路較簡單,只需在輸入和輸出端加上濾波電容即可。而DC-DC模式的芯片電路相對較復雜一點,但是效率較高。一般需要外接電容和電感,通過閉合開關對電感進行充電,斷開開關之后,電感作為一個電源進行放電,可以通過PWM的占空比來調節輸出電壓值,電壓值最大不會超過電源電壓。對于DC-DC降壓模式的基本電路如下圖所示:

升壓模式——Boost mode,這個也很常見,也是DC-DC的一種。當整個電路只使用單個電源(比如3.7V鋰電池)供電時,可以通過降壓輸出3.3V、1.6V等較低電壓給IC供電,有時候電路中需要更高的電壓,比如一些移動設備的屏幕就需要較高電壓驅動,比如12V,在移動設備中再增加一個12的獨立電源不太現實,而且鋰電池一般都是3.7V(充滿電為4.2V),這個時候就需要使用到升壓電路了,這個也有對應的IC,一般要配合電感、電容實現升壓和降壓模式中DC-DC的連接方式不一樣。通過閉合開關給電感充能,斷開開關則電感的電動勢和電源串聯,提高電壓。可以通過PWM的占空比來調節輸出電壓,當占空比為50%時,輸出電壓為輸入電壓的2倍。升壓的基本電路如下圖所示:

升壓降壓芯片電路
做實驗項目時常常會遇到只有一種電壓的電源卻需要另一種電壓的電源的情況,于是就有了電壓轉化的需求,除去buck-boost電路,也有很多常用的芯片可以供大家轉換電壓。
12轉5v時常用7805,轉-5v時候會用7905。有關電路可以直接搜索芯片的datasheet查看,也可以看下面的截圖。

7.2v轉5v也很常見,一般直接用lm2940,電路如下:

7.2v轉3.3v用lm1117效果挺好的,電路如下:

5v轉3.3v用AMS1117電路圖如下:

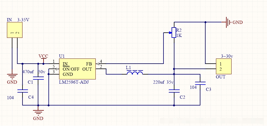
順帶介紹一下LM2596.LM2596系列是德州儀器(TI)生產的3A電流輸出降壓開關型集成穩壓芯片,它內含固定頻率振蕩器(150KHZ)和基準穩壓器(1.23v),并具有完善的保護電路、電流限制、熱關斷電路等。利用該器件只需極少的外圍器件便可構成高效穩壓電路。提供的有:3.3V、5V、12V及可調(-ADJ)等多個電壓檔次產品。有關電路直接下載datasheet即可知道。我自己用過的電路如下:

常用的產品應用:1移動電話2移動電源、PMP播放器3無繩電話4無線電通訊設備5血壓計、醫療器械、保鍵器材6電子秤、人體秤7玩具8三表(電表、水表、煤氣表)9數碼相機、數碼相框、攝像機10掌上游戲機、PSP、PS211電腦攝像頭、電腦主板、PC、MID12DVD、便攜式DVD13迷你音箱、藍牙音箱、WI-Fi移動充電包14U盤、電子煙15LED手電筒、太陽能臺燈、草坪燈。
簡單的介紹一下常見的DC/DC升壓IC,例如:
型號:BT1001
●100KHzVFM開關型DC-DC升壓轉換器。
●低電壓啟動:0.8V啟動,輸入電壓0.8-7V。
●輸出電壓范圍:2V~5.6V;固定電壓輸出。
●輸出電流:300mA。
●內置開關MOS管。
●封裝:SOT-23-3SOT-89-3TO-92。
型號:BT1002
●200KHzVFM開關型DC-DC升壓轉換器。
●低電壓啟動:0.9V啟動,輸入電壓0.9-6V。
●輸出電壓范圍:2V~5.6V;固定電壓輸出。
●輸出電流:300mA~750mA。
●內置開關MOS管。
●封裝:SOT-23-3SOT-89-3。
型號:BT1003
●180KHzPFM開關型DC-DC升壓轉換器。
●低電壓啟動:0.8V啟動,輸入電壓0.8-7V。
●輸出電壓范圍:2V~7V;固定電壓輸出或可調輸出。
●輸出電流:300mA~1000mA。
●有內置或者外置開關MOS管。
●封裝:SOT-23-3SOT-89-3SOT-23-5SOT-89-5。
型號:BT1004
●300KHzPFM開關型DC-DC升壓轉換器。
●低電壓啟動:0.8V啟動,輸入電壓0.8-5V。
●輸出電壓范圍:2V~5V;固定電壓輸出。
●輸出電流:300mA~1200mA。
●有內置或者外置開關MOS管。
●封裝:SOT-23-3SOT-89-3SOT-23-5。
型號:BT1034
●300KHzPFM開關型DC-DC升壓轉換器。
●低電壓啟動:0.8V啟動,輸入電壓0.8-5V。
●輸出電壓范圍:2V~3.6V;固定電壓輸出。
●輸出電流:300mA。
●內置開關MOS管,內置肖特基二極管。
●封裝:SOT-23-3SOT-89-3SOT-23-5。
型號:BT1011
●100KHzPFM開關型DC-DC升壓轉換器。
●低電壓啟動:0.8V啟動,輸入電壓0.8-7V。
●輸出電壓范圍:2V~7V;固定電壓輸出或可調輸出。
●輸出電流:300mA~1000mA。
●有內置或者外置開關MOS管。
●封裝:SOT-23-3SOT-89-3SOT-23-5SOT-89-5
型號:BT2011
●1.0MHzPWM開關型DC-DC升壓轉換器。
●輸入電壓2.6-5.5V。
●可調輸出:5V1000mA。
●最大輸出電流限制功能。
●內置開關2AMOS管。
●封裝:SOT-23-6
型號:BT2012
●300KHz開關型DC-DC升壓轉換器。
●輸入電壓2.6-5.5V。
●低保持電壓:0.9V,啟動電壓1.2V。
●固定輸出電壓:5V1500mA。
●外置開關MOS管。
●封裝:SOT-23-5。
型號:BT2013
●300KHzPFM/PWM自動轉換開關型DC-DC升壓轉換器。
●低電壓啟動:0.8V啟動,輸入電壓0.8-6.5V。
●輸出電壓范圍:1.5V~20V;可調輸出。
●輸出電流:300mA~2000mA。
●外置開關MOS管。
●封裝:SOT-23-5。
型號:BT2014
●1.2MHz開關型DC-DC升壓轉換器。
●輸入電壓2V-24V。
●輸出電壓范圍:《28V;可調電壓輸出。
●輸出電流:2000mA。
●內置4A開關MOS管。
●封裝:SOT-23-6。
型號:YD8001
●具有DC-DC升壓轉換器與鋰電充電管理二個功能。
●鋰電充電電流:500mA。
●DC-DC輸出:5V/1000mA;固定電壓輸出。
●外置開關MOS管。
●封裝:SOP8L。
型號:YD8002
●移動電源方案:具有DC-DC升壓轉換器、鋰電充電管理、電量顯示等多個功能。
●鋰電充電電流:500-700mA。
●DC-DC輸出:5V/1000mA或1500mA;固定電壓輸出。
●四個LED顯示電量。
●外置開關MOS管。
●封裝:SOP8L。
應用:MP3、數碼相機、藍牙耳機、電子詞典、攝像機、PDA、手持電話、LED手電筒、LED燈、遙控玩具;血壓計、汽車防盜器、防丟器、無線鼠標鍵盤、充電器等等。
電話:18923864027(同微信)
QQ:709211280
〈烜芯微/XXW〉專業制造二極管,三極管,MOS管,橋堆等,20年,工廠直銷省20%,上萬家電路電器生產企業選用,專業的工程師幫您穩定好每一批產品,如果您有遇到什么需要幫助解決的,可以直接聯系下方的聯系號碼或加QQ/微信,由我們的銷售經理給您精準的報價以及產品介紹

