限流恒流電路,該電路能夠在輸出電流低于設定閾值時,使輸出電流由負載決定;而當負載加重導致輸出電流達到閾值時,輸出電流將穩定在閾值保持恒定,若負載繼續加重,輸出電壓 Vout 將隨之下降。


電路組成與功能
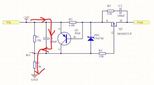
電路中的 R1 和 R2 作為分壓電阻,確保 MOS 管 Q2 的 Vgs 電壓穩定在 12V。ZD1 穩壓二極管在輸入電壓波動時,起到限制 Q2 的 Vgs 電壓的作用,避免其超過 MOS 管規格書中的 Vgs 限制,從而保護 MOS 管。電容 C1 是緩啟動電容,上電初期,由于 C1 電壓為零,A 點電壓達到最高值,隨著電容充電,充電電流逐漸減小,A 點電壓隨之下降,電容電壓逐漸上升,這一過程確保 Q2 的 Vgs 緩慢增大,實現 Q2 開關動作的緩啟動。


工作原理
當負載電流達到特定閾值,即 R3 上的壓降達到約 0.7V 時,Q1 導通。閾值電流計算公式為 0.7V/6.8R,為了計算方便,設定該閾值約為 100mA。
當輸出電流小于 100mA 時,Q1 不工作,輸出電流完全由負載大小決定。隨著負載加重,輸出電流增加,當負載加重至輸出電流接近 100mA 時,R3 上的電壓使 Q1 發射結導通,Q1 開始工作。Q1 導通后,MOS 管的 Vgs 電容上存儲的電壓通過 Q1 放電,導致 Vgs 電壓下降。Vgs 電壓下降會增加 MOS 管 DS 極間的等效電阻。最終,Vgs 電壓下降到一定程度,使得 MOS 管 DS 極間的電阻增大到足以使整個回路的總阻抗保持不變,從而限制輸出電流不超過 100mA。


當負載繼續加重時,Vgs 電壓繼續下降,MOS 管 DS 極間的電阻繼續增大,從而確保輸出電流不超過 100mA。若負載減輕,MOS 管的 Vgs 電壓會上升,DS 極間電阻減小,以維持輸出電流為 100mA。
電路關鍵點
該電路的核心在于 MOS 管的特性。只要深入理解 MOS 管的輸出特性,就能更好地掌握電路的工作原理。Vgs 電容放電回路在電路中起到關鍵作用,它確保了電路在負載變化時能夠快速響應并穩定輸出電流。通過合理選擇 MOS 管和相關元件參數,可以實現對輸出電流的精確控制,滿足不同的應用需求。
〈烜芯微/XXW〉專業制造二極管,三極管,MOS管,橋堆等,20年,工廠直銷省20%,上萬家電路電器生產企業選用,專業的工程師幫您穩定好每一批產品,如果您有遇到什么需要幫助解決的,可以直接聯系下方的聯系號碼或加QQ/微信,由我們的銷售經理給您精準的報價以及產品介紹
聯系號碼:18923864027(同微信)
QQ:709211280

